《互联网新闻信息稿源单位名单》(截至2025年6月)有关情况说明
为进一步夯实网络传播秩序管理基础,国家网信办顺应各地各单位需求,组织对《互联网新闻信息稿源单位名单》进行了更新,公开发布《互联网新闻信息稿源单位名单》(截至2025年6月)(以下简称“名单”)。
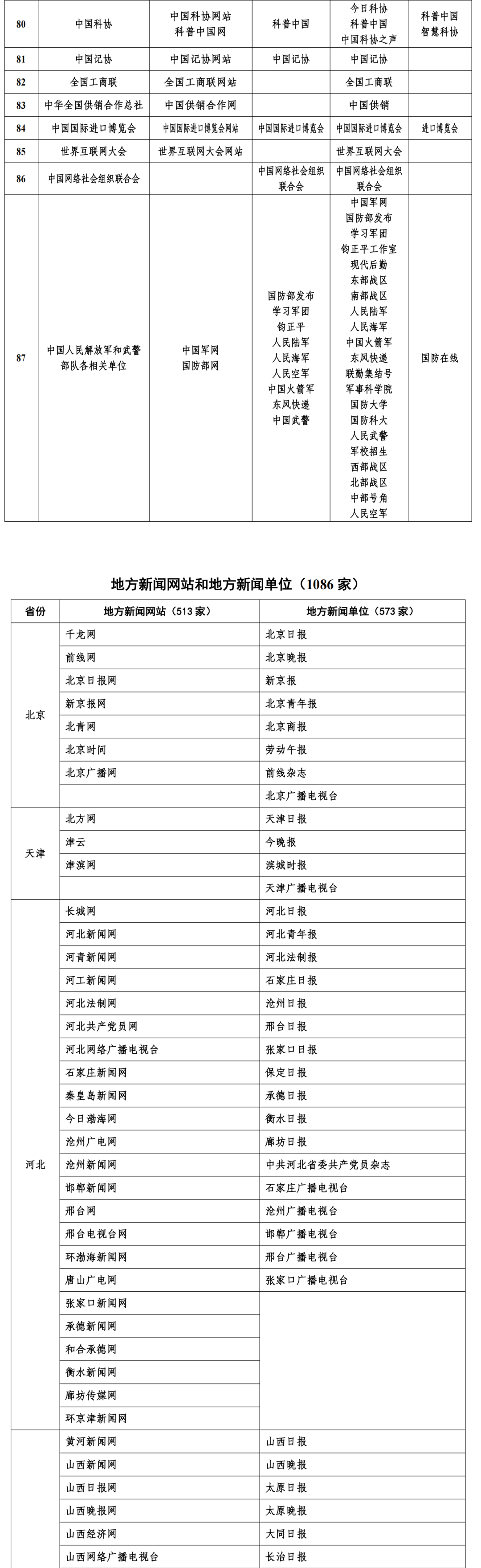
名单涵盖稿源单位1451家,包括:中央新闻网站和重点理论网站31家,中央新闻单位及其主管主办的报刊网站86家,中央和国家机关、群团组织等主管主办的报刊网站122家,其他单位主管主办的报刊网站8家,中央和国家机关、群团组织等政务发布平台87家,地方新闻网站513家,地方新闻单位573家,省级政务发布平台31家。互联网新闻信息服务提供者转载新闻信息的,应当转载稿源单位发布的新闻信息。
需要特别说明的是,鉴于互联网新闻信息服务单位的服务形式越来越丰富,稿源单位取得互联网新闻信息服务许可的服务形式不定期更新,更新后的名单对呈现形式进行了优化,除中央和国家机关、群团组织等政务发布平台和省级政务发布平台外,仅明确列出稿源单位主体(报纸、期刊、通讯社、广播电台、电视台、互联网站),稿源单位取得互联网新闻信息服务许可的服务形式皆列入稿源名单范围。稿源单位取得互联网新闻信息服务许可情况,可通过国家网信办官方网站(www.cac.gov.cn)“全国网信政务办事大厅”版块的“互联网新闻信息服务单位许可信息”入口进行查询。
下一步,国家网信办将继续强化对名单的动态管理,定期对名单进行复核更新,对名称发生变化的稿源单位进行更名,将已停止运营、长期未更新、已被取消互联网新闻信息服务许可的,以及存在违法违规行为、违反宣传管理要求造成恶劣影响、出现严重导向问题或信息安全责任事故、多次被通报而未能及时整改的单位撤出名单。同时,在复核更新的基础上,将一些契合形势需求、符合申报条件的单位增补纳入名单。
互联网新闻信息稿源单位名单(截至2025年6月)
互联网新闻信息稿源单位名单仅明确列出稿源单位主体(报纸、期刊、通讯社、广播电台、电视台、互联网站),不再一一展示其公众账号、应用程序、论坛、博客、微博客、即时通信工具、网络直播等具体服务形式。其中,中央和国家机关、群团组织等政务发布平台和省级政务发布平台明确展示其官方网站、微博公众账号、微信公众账号、应用程序。
稿源单位(除中央和国家机关、群团组织等政务发布平台和省级政务发布平台外)取得互联网新闻信息服务许可的公众账号、应用程序、网络直播等服务形式发布的新闻信息,皆可作为新闻信息转载来源。稿源单位取得互联网新闻信息服务许可情况,可通过国家网信办官方网站(www.cac.gov.cn)——“全国网信政务办事大厅”版块——“互联网新闻信息服务单位许可信息”入口进行查询。































