6月28日,陆军兵种大学、信息支援部队工程大学、联勤保障部队工程大学3所新调整组建的军校举行成立大会。3所新军校均为高等教育院校,面向社会招收普通高中毕业生。


01
陆军兵种大学
陆军兵种大学以陆军装甲兵学院、陆军炮兵防空兵学院为基础组建,校本部位于安徽合肥。

招生专业




02
信息支援部队工程大学
信息支援部队工程大学以国防科技大学信息通信学院、陆军工程大学通信士官学校为基础组建,校本部位于湖北武汉。

信息支援部队工程大学2025年在北京、河北、内蒙古、辽宁、吉林、江苏、安徽、江西、山东、河南、湖北、湖南、重庆、四川、陕西等15个省份(自治区、直辖市)面向普通高中毕业生招收401名生长军官本科学员。其中:男生345人,女生56人。
十大硬核专业
今年,信息支援部队工程大学有十大硬核专业,面向社会招生,100%信息化!100%智能化!
专业分别为通信工程、光电信息科学与工程、智能视觉工程、软件工程、网络工程、信息安全、数据科学与大数据技术、指挥信息系统工程、数据链工程、电磁频谱工程,均为物理类(理科),选考科目均为物理+化学。
招生计划
左右滑动,查看各省市招生计划↓↓
03
联勤保障部队工程大学
联勤保障部队工程大学以陆军勤务学院、陆军军事交通学院本部及所属汽车士官学校为基础组建,校本部位于重庆。

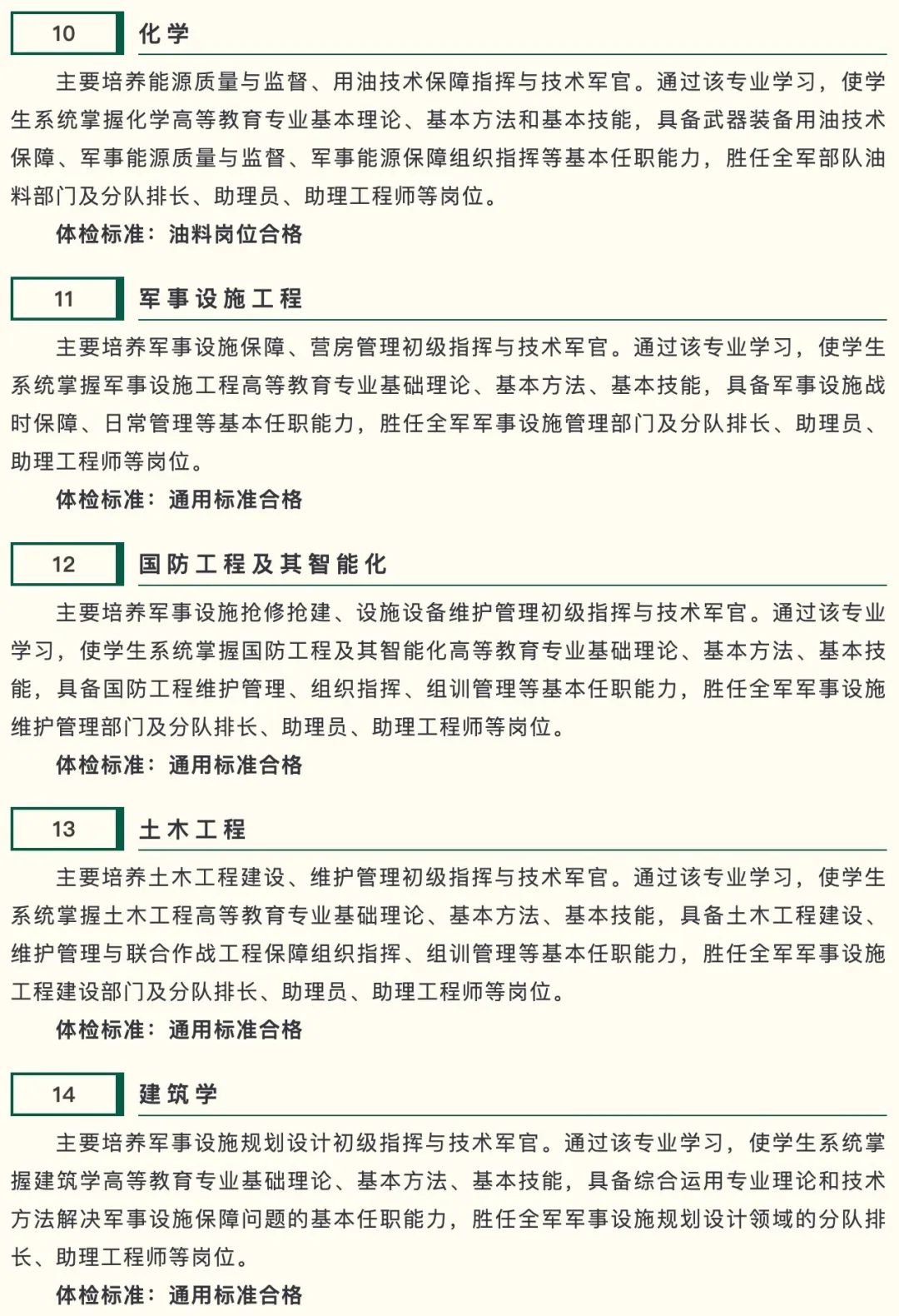
招生专业





愿有志青年圆梦军校
让青春在强军路上闪耀
来源:人民日报综合央视军事(记者:刘洁 郭鹏 马非非)、人民陆军、联勤集结号、中国信息支援






























